I was not qualified for my first full-time job.
At least, I didn't think so. I had no internet startup experience and I wasn't nearly as tech-literate as I pretended to be. It was OK, though, because 20+ years ago, no one else had much internet experience either. That job was brand new to the universe, which made anyone claiming seniority a big fat liar.
The hiring manager had to look beyond resumés, so when a friend from my new mommies group put in a good word, the job was mine.
The internet boom wasn’t the first time that traditional job listings and resumés failed us, and it looks like they’ll become even more inadequate soon.
In May 2023, the WEF Future of Jobs Report predicted that AI would make 44% of current job skills obsolete within the next 5 years.
Existing jobs will be redefined, eliminated, or recombined, and – hopefully – new jobs will emerge. No one will have years of experience in these jobs. Instead, the WEF says that employers will prize "cognitive skills."
How do you show off your cognitive skills on a resumé? Without sounding vapid or exactly like everyone else?
Another study found that the number of independent contractors in the U.S. is much higher than previously thought. People are picking up more contracts and side hustles all the time, and the way they get these gigs varies. Folks like us rely more on proposals and referrals than resumés.
The need to communicate your professional capabilities doesn't end when you land the job. You'll work on many projects with many teams, and every re-org means you get to explain what you do to a whole passel of new people.
This month at the New Rules for Work Labs, we're contemplating these shifts and what they imply about the new rules for getting work and deciding how to work together in the future.
Communicating Your Professional Value in an Evolving Market
In our interview with April Rinne, she encouraged people to drop the outdated "career ladder" metaphor and instead build a "portfolio career."
At its core, a portfolio career reflects how you see yourself and what you do in the world. It is your script. The shift from a linear, conventional career path to a unique and ever-evolving career portfolio strengthens your roots and boosts your resilience.
She says a career portfolio might look like an artist's portfolio, a financial portfolio, a product portfolio, or anything that makes sense. It should be adaptable, remixable, and easily tuned for new opportunities. She encourages you to capture all your experiences, interests, and super skills – whether you get paid for them or not – because you can’t know what future jobs might require.
April's portfolio career concept applies to everything you do. It's a lifelong strategy for rethinking your work life.
When it comes time to add that next job to your portfolio, André Martin encourages people to seek a good fit for how they work. He asks:
How can talent and companies alike more authentically communicate who they are and what it looks like to work with them? What would a more authentic view of culture look like?
André's book is full of advice on how to find that fit. He encourages you to examine your values, your passions, and your preferred working style, then seek compatible companies.
Here in the NR4W Labs, we're prototyping an updated way to form adaptive Working Team Agreements. Working Team Agreements clarify how a team will collaborate by spelling out things like when they'll meet, how they'll make decisions, response times, and more. Ideally, these agreements are informed by the individual team members’ preferences, applying those "fit" criteria to a specific team or project.
Curate your portfolio, find a right-fit job, and create clear working agreements with your teams: these are all beginnings. Once begun, you learn, build your skills, expand your network, and gain new experiences. These experiences yield new information you can use for your next job application, team agreement, proposal…etc.
It sure seems like there's a lot of overlap here.

The problem? Fragmented profiles lead to duplicate efforts and missed opportunities.
All of those documents provide a window into who you are and what it means to work with you. But even though they all draw from the same concepts, a resumé doesn't look like a job application, which doesn't look like a proposal or an internal team "Read Me" document. We update them only when asked, rarely changing the format and missing info along the way. Each view is separate, so while your team could benefit from seeing your past jobs and your new employer should know your preference for working late, they'll never see that information.
Dave and I were looking at this and he said:
We each need an API of Me.
That's a pretty cool idea.
The Idea: A Professional Portfolio Data Standard
Let's play with this “API of Me” idea.
Here's how I think it could work. Take a look at what I've sketched out below, and let us know what you think.
Goals
Why might we want to build this?
What could it achieve?
The "API of Me" project would standardize a way to:
Manage Your Professional Portfolio:
Imagine a place where all the bits of your work life – from the boardroom to the living room – get their due. It's your space, your data, your rules. You get to decide who sees what, keeping your info as private or as public as you want.Capture All Your Experiences:
Every skill you've picked up, whether from your day job or your life's adventures, is worth noting. This is where you can weave those threads into a rich tapestry that tells your whole story.Create and Share Purpose-Built Views:
When you need to put together a resume, a project pitch, or even a getting-to-know-you blurb for a new team, here's where you can pick and choose from your portfolio to craft just the right narrative. Bonus: using AI would help you automate and optimize these views. Think of it as an on-demand highlight reel for any occasion.Find Smart Job Matches:
Imagine a little nudge from a smart assistant that helps you spot new opportunities and fine-tune your professional story so others can see why you're a great fit.Build Team Synergy:
It would be like having a cheat sheet for teamwork. Get to know who’s good at what, who loves doing what, and how everyone prefers to work. It’s about making sure the team collaborates effectively and can easily adapt as new people or projects arrive.
Simplify Regular Updates:
Keep your profile fresh and reflective of your latest achievements with just a few clicks. It’s all about staying up-to-date with minimal fuss.
What other goals would you add?
A Possible Data Standard for Professional Portfolios
What information do we need to achieve these goals?
How can we make it easy to use this data in a bunch of different systems?
In that first job, I learned to design collaboration software for standards committees. There, I discovered that standards are cool.
The modern economy relies on standards. For example, standards make it possible for you to read this article on your phone, a Mac, a PC, or a printout and it will look decent across all those devices.
We want something similar for our professional portfolio.
In this case, we'd need a new data standard.
Data Standard
A “data standard” is a technical specification that describes how data should be stored or exchanged for the consistent collection and interoperability of that data across different systems, sources, and users.
APIs are related to data standards. "API" is an acronym for Application Programming Interface. APIs tell computers how to share information between systems. In this thought experiment, the API would help us turn our private portfolio information into all those resumés and agreements. It could also give other systems - like a job matching service - a way to search our portfolio for good-fit opportunities.
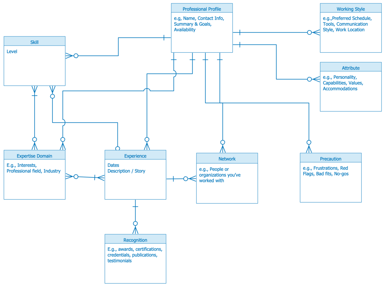
What data would this API share? Given our goals, our data standard might include these components:
A Professional Profile is the central entity that contains all the basic information - the stuff you'd put on a business card or the top of your LinkedIn profile, such as contact information, headshots, summary & goals, and availability.
Experiences. Each profile can have multiple experiences listed. These might be formal roles you'd see on a resumé or any other type of experience that the individual feels demonstrates their professional capabilities.
Experiences are directly related to Skills and Expertise Domains.
Skills: From beginner to seasoned pro, your skills list shows what you’re capable of and how you've grown them over time.
Expertise Domains: These are the arenas you play in. It might be the industry you’re in, the professional field you’re part of, or just things you’re really into. It’s the ‘where’ of your professional landscape.
Recognitions are connected to Experiences and can be tied to specific Skills. Whether it’s a degree, a shiny award, or a glowing testimonial, this is proof that others think you’re as good as you say you are.
Your Network is built through Experience, documenting the people and organizations you've worked with, and the connections you've made along the way. Because this network is connected to your experiences (and not just folks who clicked you up on social media), it reflects your web of true professional contacts.
Like Experience, Skill, Working Style, Attribute, Network, and Precaution also have one-to-many relationships with the Professional Profile. For each profile, there can be multiple entries for skills, preferences, attributes, network connections, and precautions.
Working Style, Attributes, and Precautions are standalone entities that apply to all your work. These capture who you are and how you like to operate. For example, you might have Attributes of perfect eyesight and the ability to lift heavy weights (requirements for some jobs), a Working Style preference for in-person work, and a Precaution against long-distance travel.
These components would form the required core of the data standard. This standard could then be adapted and extended as needed.
From Thought Experiment to Prototype: Challenges Happily Accepted
I'm keen on building this idea out because I have a problem to solve. All my professional assets are wicked out of date. I hate working on them and especially hate duplicating work.
So here's my plan.
I'm going to prototype my professional portfolio as a set of AI-searchable, interlinked text documents modeled after this proposed data standard. I'll test the components above to see if they make sense and which attributes they might need, then build templates that make it easy-breezy for me to add updates going forward. Finally, I'll tweak this source information for sharing on my website, LinkedIn, proposal templates, and wherever else it needs to go, which will help me see if the source text covers what I need.
Before I get too far, we'd love to hear from you. What do you think? Are there obvious problems here that you can help us avoid? Changes that could make the whole idea more useful?
Want to work on prototyping this with us? Send us an email or drop a comment below.
Did you find this useful? Know someone else who might enjoy it?
Please forward, share, subscribe, and help us spread the word. Thank you!
Ready to work with us? Let’s talk.


